Timothy Embretson
User Experience+Strategy+Design
Home & Projects
About & Connect
Download Resume (PDF)
US Bank FlexPerks Visa
Promotion Center Gift Card Redemption User Flow
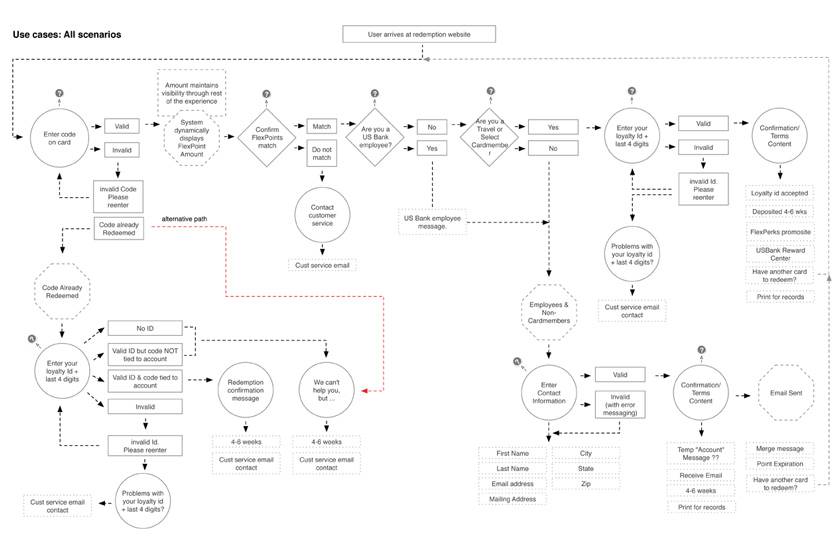
User Flow Strategy
Process Sorting
PREV PROJECT
Ford Motor Company Mobile First Responsive Emails
Starwood Preferred Guest Responsive Promo Website
Ford Motor Company Responsive Member Website
Enterprise Plus Responsive Promo Website
US Bank FlexPerks Gift Card Redemption
Starwood Preferred Guest Credentials Website
Ford Motor Company Responsive Member Website
US Bank FlexPerks FlexPerks Website Relaunch
United Airlines MileagePlus Mobile First Education
US Bank Cash+ Facebook
Huggies Experience Audit and Strategy
StoneArch Med Device Salesforce iPad App
Open Book Website Design
Best Buy Wedding Registry Kiosk
St. Luke's Hospital Duluth Responsive Annual Report
Self Promotion Equality Design Exhibition
NEXT PROJECT
Copyright Timothy Embretson